Digi-key logo
scheme-it logo
Home
Design
BOM
Logout My Account
What’s New Digi-Key Tech Forum Keyboard Shortcuts Contact Us Page Help Page Feedback
Scheme-it settings
Auto save
Scheme-it
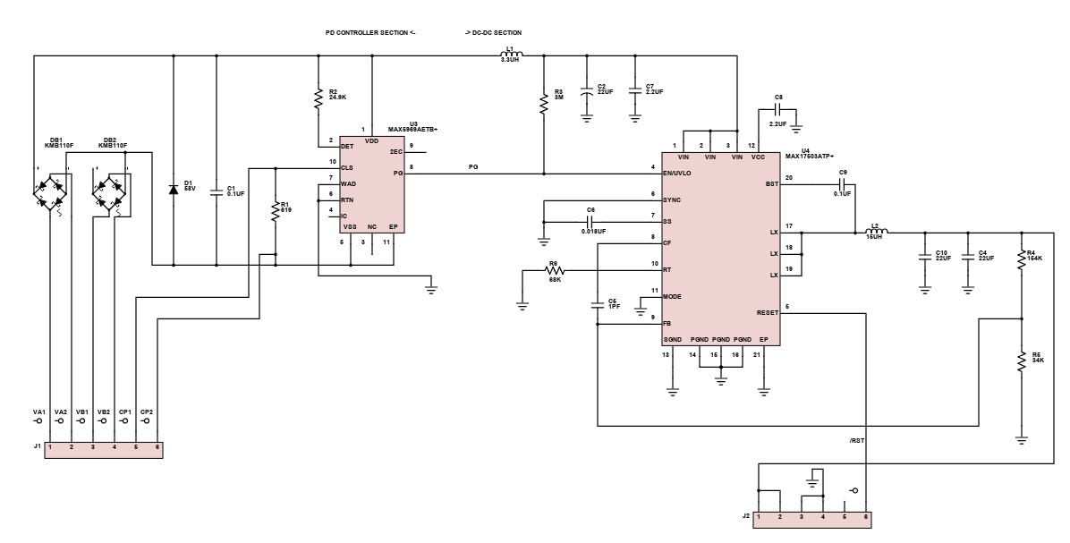
MAXREFDES98-Complete
MAXREFDES98-Complete

MAXREFDES98-Complete

Read more
Open Design

Incorporated Products

IMAGE
MANUFACTURER PART NUMBER
DESCRIPTION
QUANTITY
VIEW DETAILS
1
MAX5969AETB+
Rectangle
1
View Details
2
MAX17503ATP+
Rectangle
1
View Details
3
Part Number
Rectangle
2
View Details
4
15
PIN Bottom
3
View Details
5
4
PIN Bottom
3
View Details
6
1
PIN Right
3
View Details
7
19
PIN Right
3
View Details
8
10
PIN Right
3
View Details
9
VA2
PORT, NODE
3
View Details
10
/RST
PORT, NODE
3
View Details
11
24.9K
GENERAL
1
View Details
12
154K
GENERAL
1
View Details
13
0.018UF
VARIANT 1
1
View Details
14
2.2UF
VARIANT 1
1
View Details
15
58V
VARIANT 1
1
View Details
16
-> DC-DC SECTION
VARIANT 1
1
View Details
MAX5969AETB+
Rectangle
Quantity: 1
View Details
MAX17503ATP+
Rectangle
Quantity: 1
View Details
Part Number
Rectangle
Quantity: 2
View Details
15
PIN Bottom
Quantity: 3
View Details
4
PIN Bottom
Quantity: 3
View Details
1
PIN Right
Quantity: 3
View Details
19
PIN Right
Quantity: 3
View Details
10
PIN Right
Quantity: 3
View Details
VA2
PORT, NODE
Quantity: 3
View Details
/RST
PORT, NODE
Quantity: 3
View Details
24.9K
GENERAL
Quantity: 1
View Details
154K
GENERAL
Quantity: 1
View Details
0.018UF
VARIANT 1
Quantity: 1
View Details
2.2UF
VARIANT 1
Quantity: 1
View Details
58V
VARIANT 1
Quantity: 1
View Details
-> DC-DC SECTION
VARIANT 1
Quantity: 1
View Details

About this Schematic

Created By
User 964092
Last Updated
2020-07-21 10:37
What’s New
You are about to delete project

Please type 'DELETE' (without quotes) to the below box to confirm the deletion:

  • Introduction
  • Tutorial Videos
  • Homepage
  • Revision
  • Symbol Editor
  • KiCad Export(beta)
  • Favorite symbols
  • Net
  • Save/Open/Delete Projects
  • Autosave and History
  • Placing Symbols
  • Wiring Symbols
  • Adding/Editing Text
  • Math box
  • Share and Export
  • BOM Manager
  • Digi-Key Catalog
  • FAQ
Title