Automatic Efficiency Enhancement Keeps Buck Converter Efficiency High at Lower Output Voltages
Contributed By Electronic Products
2015-09-23
Traditionally, in step-down DC/DC converters, as the output voltage is configured for lower values, the power-conversion efficiency of that converter decreases. Take, for instance, a 12-V input-to-3.3-V output step-down DC/DC converter, which may offer over 90 percent efficiency at full-load. This same converter, configured for a 1.8 V output voltage, with similar input characteristics may provide less than 84 percent efficiency at full-load. Its performance continues to deteriorate as the output voltage is further configured for lower values for the same input parameters. The result is more power dissipation inside the package due to higher losses, giving rise to higher temperatures due to heat generated by the dissipated power. This is not desirable, especially in battery-driven products like notebooks, tablets and solid-state drives (SSDs), where higher operating temperatures can interfere with the performance of the product.
To address this problem, Texas Instruments engineers have developed a new power conversion method called automatic-efficiency enhancement, or AEE. This proprietary technique enables the step-down DC/DC converter to keep efficiency high even when the output voltage is configured for lower values. In other words, the power-conversion efficiency remains high irrespective of the configured output voltage.
Falling efficiency
However, before getting into the AEE, let’s see what causes this drop. In his article titled “AEE Boosts Efficiency for Lower-Output-Voltage Step-Down Converters”1, TI’s applications engineer Chris Glaser explains this efficiency drop. According to Glaser, the efficiency drop in step-down converters for lower configured output voltages is directly linked to the reduced output power without a corresponding reduction in power loss.
Typically, in a switched-mode power supply, losses consist of switching and conduction losses. It is well known that the switching losses are dependent on the input voltage, output current, and switching frequency, while the conduction losses are determined by the output current and MOSFET on-resistances. As a result, the output voltage is not a contributor to the overall loss of the converter; but, the output power, which is the product of output voltage and output current, certainly falls as the output voltage drops for the same input voltage. So with the same power loss, the efficiency is obviously going to drop as the converter is configured for lower-output voltages because Efficiency = (Output Power)/(Output power + Losses).
Now, according to the TI article, switching losses can be cut by reducing the switching frequency as the converter is configured for lower voltages to improve efficiency. However, that amounts to redesigning the output filter and loop-compensation circuitry. “It requires more design effort and time, and probably different components for different output-voltage circuits in the system, which probably could increase the bill of material (BOM),” argues Glaser.
Dynamically adapting switching frequency
The switching-frequency dilemma is addressed by AEE. According to TI, AEE automatically adjusts the switching frequency to improve conversion efficiency without disturbing the output filter and loop-compensation circuitry. Based on the input and output voltages, the switching frequency is automatically adjusted to enhance efficiency while maintaining control-loop stability and the output filter, explains Glaser.
In short, to keep efficiency high over the entire duty-cycle (VOUT/VIN) range, AEE ensures that the switching frequency is adjusted while maintaining the inductor ripple current at a low value. Reference 1 gives the relationship between the inductor ripple current (ΔIL), switching frequency (FSW), and duty cycle (D = VOUT/VIN)) as follows:
![]()
Consequently, based on equation 1, it is seen that AEE ensures that the variation in inductor ripple current is minimal for varying output voltage at a given input voltage. This is realized by decreasing the switching frequency as the output voltage gets configured lower.
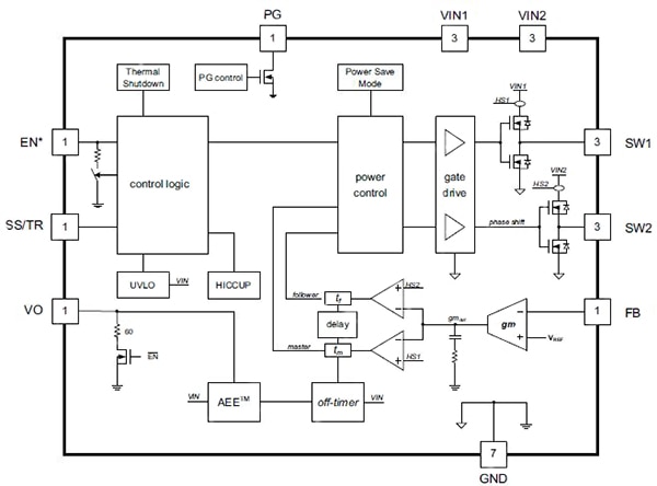
TI’s dual-phase step-down converter TPS62180/TPS62182 incorporates the AEE to deliver high efficiency across an adjustable output range of 0.9 V to 6 V at up to 6 A output current and with an input-voltage range 4 V to 15 V. Figure 1 gives the functional block diagram of TPS62180 with AEE and adjustable output voltage. Unlike TPS62180, the TPS62182 is a fixed-output buck-converter option with AEE and fixed-output voltage of 3.3 V.

Figure 1: TPS62180 incorporates automatic efficiency enhancement method to keep efficiency of the step-down DC/DC converter high as lower-output voltages are configured. (Courtesy of Texas Instruments)
To illustrate how AEE works, TI has provided some measured results using TPS62180. Figure 2, for example, demonstrates the adjustment of switching frequency of TPS62180 as the output voltage configuration goes from 3.3 V down to 0.9 V for a given input voltage. Likewise, the switching frequency also changes with changing input voltage.

Figure 2: To maintain high efficiency, dual-phase step-down DC/DC converter TPS62180 employs automatic efficiency enhancement to adapt the switching frequency based on output and input voltages. (Courtesy of Texas Instruments)
Similarly, to demonstrate the impact of AEE on the efficiency performance of TPS62180, the supplier has also measured efficiency for different output voltages with varying input voltage. The measured efficiency performance versus input voltage for two different output voltages (3.3 V and 1.8 V) is depicted in Figures 3 and 4. Closely looking at the figures, it is observed that with AEE, the efficiency at lower output of 1.8 V is about 88 percent at full-load with 12 V input. With the same input and 3.3 V output, the efficiency is around 92 percent, indicating that the efficiency gap between the two outputs is much narrower with AEE. Without AEE, this gap would have been much larger, says TI.

Figure 3: Efficiency versus input voltage for the dual-phase step-down DC/DC converter TPS62180 incorporating AEE. The output voltage for the converter is 3.3 V. (Courtesy of Texas Instruments)

Figure 4: Efficiency versus input voltage for the dual-phase step-down DC/DC converter TPS62180 incorporating AEE. The output voltage for the converter is 1.8 V.
In summary, AEE is helping step-down converters like TPS62180 to deliver higher-power-conversion efficiency for as lower-output voltages are configured for a given converter as compared to fixed-frequency topologies.
For more information on the products discussed in this article, use the links provided to access product pages on the DigiKey website.
References
- “AEE Boosts Efficiency for Lower-Output-Voltage Step-Down Converters” by Chris Glaser, Applications Engineer, Texas Instruments Inc.
Disclaimer: The opinions, beliefs, and viewpoints expressed by the various authors and/or forum participants on this website do not necessarily reflect the opinions, beliefs, and viewpoints of DigiKey or official policies of DigiKey.


