Building an AC/DC Switcher is Easy with PI Expert
Contributed By Electronic Products
2015-01-27
AC mains powered isolated offline switchers are needed in many applications, ranging from home appliances to adapters for charging batteries. Designing these isolated AC/DC converters from scratch can be overwhelming, consume more time, and can cost more. So to make this job easy, flexible, and cost-effective, Power Integrations has created a set of tools and resources. Aside from helping the designer develop and build these offline AC/DC switchers in time for the market at competitive prices, Power Integrations tools and resources also improve designer’s chances of passing regulatory requirements on the first try, thereby eliminating much of the hassle of development and delivery.
Toward that goal, the supplier has readied two integrated switcher IC families, namely TOPSwitch-JX and TinySwitch-III (TNY253/4/5 and TNY274GN or TNY278GN) that allow power supply designers to build AC/DC switchers for any application under 177 W. While the TinySwitch parts are designed for applications that need AC/DC switchers of 25 W or less output power, the TOPSwitch-JX family is tailored for AC/DC solutions up to 177 W. For designing and building AC/DC switchers using members of these two series, Power Integrations has introduced free design software called PI Expert.
Low-power AC/DC solutions
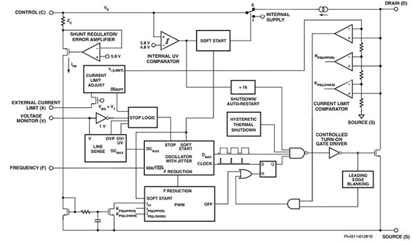
However, before we start exploring the PI Expert design software; let’s take a look at the functionalities integrated on-chip for switcher ICs TinySwitch-III and TOPSwitch-JX. Since TinySwitch is tailored for AC/DC solutions below 25 W, we will first investigate the TinySwitch landscape. As shown in Figure 1, TinySwitch combines a 700 V power MOSFET, oscillator, high-voltage switched current source, current limit, and thermal shut-down circuitry on a single CMOS chip. As per the product data sheet, the start-up and run-on power is derived from the drain voltage, thereby eliminating the need for a transformer bias winding and its associated circuitry. It is rated to consume only about 80 mW at no load from 265 VAC input. A simple on/off control scheme also eliminates the need for loop compensation, according to the supplier.
Other features include 30 to 60 mW power consumption at no load with 115/230 VAC input, 44 kHz operation to minimize EMI while allowing a simple snubber clamp to limit drain-spike voltage, and low-cost core transformers. In addition, it offers auto-restart, line under-voltage sense, and frequency jitter. While auto-restart lowers secondary component cost by reducing short-circuit current, line under-voltage sense prevents voltage glitches during power-up or power-down. It requires only a single resistor to implement, eliminating four external components. Frequency jitter lowers EMI, reducing EMI-associated filter component costs. TinySwitch also incorporates EcoSmart technology which lowers power consumption in light or no-load conditions to less than 100 mW.

Figure 1: TinySwitch integrates a 700 V MOSFET alongside low-voltage control circuitry on a single chip.
According to the supplier, EcoSmart technology enables the power supply unit to maintain high efficiency regardless of load, drastically reducing standby consumption. In essence, when there is no load, EcoSmart technology effectively shuts down the power supply, resulting in near-zero power consumption.
Medium-power switchers
For AC/DC conversion above 25 W and up to 177 W, the manufacturer offers its integrated TOPSwitch-JX family for use in flyback power supplies. As depicted in Figure 2, the switcher ICs in this family incorporate a 725 V power MOSFET, high-voltage switched-current source, multi-mode PWM control, oscillator, thermal shutdown circuit, fault protection, and other control circuitry on a single monolithic CMOS die.
Figure 2: The TOPSwitch-JX incorporates a patented high-voltage CMOS technology that allows high-voltage power MOSFET and all the low-voltage control circuitry to be cost-effectively integrated on a single monolithic chip.
Like TinySwitch, the TOPSwitch-JX series also integrates EcoSmart technology to keep no-load consumption below 100 mW at 265 VAC, up to 750 mW standby output power for 1 W input at 230 VAC. Consequently, with multi-mode PWM control, the TOPSwitch-JX ICs are tailored for high-conversion efficiency at all loads for applications above 25 W and up to 177 W. Other features include accurate programmable current limit, optimized line feed-forward for line ripple rejection, frequency jittering to reduce EMI filter cost, and fully integrated soft-start for minimum start-up stress. Additionally, its 132 kHz operation cuts transformer and power supply size. However, it also offers a 66 kHz option for those who would like a slightly better efficiency performance but are willing to sacrifice size and cost.
Expert design software
To simplify the design of offline AC/DC converters using TinySwitch and TOPSwitch-JX ICs, Power Integrations has developed an interactive design software tool called PI Expert. It is an automated, graphical-user-interface (GUI) driven program that takes power supply specifications and automatically generates a power-conversion solution designed around one of the ICs of the two switcher families identified above. In fact, according to the supplier, PI Expert gives you all of the necessary information to build and test a working prototype. This includes a complete interactive schematic, bill of materials (BOM), board layout recommendations, and detailed electrical parameter tabulations.
In addition, it also provides a complete magnetic design that includes core size, number of turns, appropriate wire thicknesses and number of parallel wires to be used for each winding. Detailed winding instructions for mechanical assembly are also generated. Furthermore, this interactive software tool also offers optimization choices for cost or efficiency to generate designs that meet specific needs. As a result, the program reduces design time from days to minutes.
In other words, after the designer inputs basic design parameters, such as AC-input voltage range, fixed-DC output voltage and current and switching frequency into the PI Expert design wizard template, the software analyzes thousands of design choices modeled with real-world data and generates the best design option. Each of the designs is backed with a fully functional schematic with all the required sub-circuits like snubber and clamp circuits, under-voltage and overvoltage lockout resistors, feedback and bias components, input/output capacitors, and EMI filter.
It also gives you a complete transformer design with documentation that is ready to print and be sent to a transformer vendor of your choice, saving time and money. Additionally, the tool also manages the generated BOM list. In fact, in the latest PI Expert v9.0 the software allows a designer to export the generated BOM to the web and link it to a distributor like Digi-Key’s distributor parts databases. This enables the designer to quickly find components for the optimized design generated by the PI Expert software, including components which are replacement for out-of-stock parts.
There are two ways a user can access PI Expert software: download or use the online version. Both options are available on the company website. To download the software the user has to fill out a form that requires name, email address, preferred language, company name and title, and address. The online version requires creating an online account, which is free and easy. However, make sure you have access to an Internet browser such as Internet Explorer, Google Chrome, or Firefox.
Let’s take look at the online suite, as a demonstration of the design process. When you open the PI Expert online, after fulfilling the initial requirements, you will see a few icons on left of the website. Click on “Create New Design”. You will see a product portfolio. Select TinySwitch-III and then click on “PI Expert.” This will generate a design-wizard template as shown in Figure 3. The wizard gives you a few design options. While the fixed topology is flyback, the frequency of operation is 132 kHz. Plus, it lets you select the package type. I selected the surface-mount SMD-8 which is common and easily available. Click the button “Next,” which is at the bottom right of the wizard template.

Figure 3: PI Expert design wizard template.
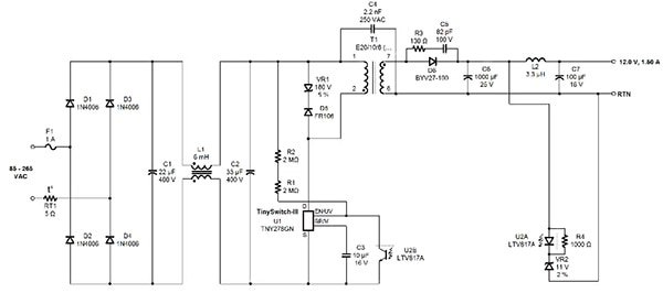
Another design wizard template appears that requires you to input voltage range and line frequency. In our case, it is universal 85 – 265 VAC with 50 Hz line frequency. Again click “Next” and enter the output voltage, current and power requirements. Click on “Add” to enter your output parameters. Let’s say the DC output required is 12 V at 1.5 A. The output voltage tolerance is 10%. Click “OK” to see your output parameters on the wizard template. There are two choices available now for your design. The operation mode can be constant voltage (CV) only or constant voltage/constant current (CV/CC). If you are building a charger, you would prefer a CV/CC mode of operation. I selected CV/CC and clicked “Next.” A template with design settings appeared. It gives you a file name and an option to generate a complete schematic based on the input/output parameters, frequency, and IC selected. After you click “Finish,” the PI Expert software recommends the transformer core with the number of windings. Click “OK”. If the design process passes, the software generates a table that recommends a specific device within the TinySwitch-III family, as well as the secondary diode. In our case it was TNY278GN with Vishay’s BYV27-100 as the secondary diode (Figure 4). Select the recommended parts and then click “OK”.
Figure 4: A universal input, 12 VDC at 1.5 A output AC/DC converter schematic generated by PI Expert software based on the TinySwitch-III part TNY278GN.
The PI Expert then generates a complete isolated flyback AC/DC converter schematic using the parts TNY278GN and BYV27-100. It also gives you the options to generate Design Results, Board Layout, BOM, and Transformer Construction. When you click on Design Results, it shows you all the input and device variables, including transformer construction parameters. Likewise, when you click on Board Layout, a complete layout is recommended. Similarly, BOM gives a complete list of external components needed with precise values and manufacturer names. Lastly, clicking on the Transformer Construction button generates electrical and mechanical diagrams of the transformer with winding instructions and comments. Plus, it provides a detailed description of the core, bobbin, tape, varnish, and wire used in the construction of the transformer.
A similar exercise can be performed for power levels above 25 W using TOPSwitch-JX ICs. In short, free design software like PI Expert makes your job of designing and building AC/DC converters simple and cost effective while speeding up the process. As a result, designing and building an offline switcher is not intimidating anymore.
For more information on the products discussed in this article, use the links provided to access product pages on the Digi-Key website.
Disclaimer: The opinions, beliefs, and viewpoints expressed by the various authors and/or forum participants on this website do not necessarily reflect the opinions, beliefs, and viewpoints of DigiKey or official policies of DigiKey.



