Designing Accurate Gas Monitoring Systems with Chemiresistive Devices
Contributed By DigiKey's North American Editors
2018-03-14
Chemiresistive sensors provide a low-cost means of measuring concentrations of a wide range of gases in applications such as industrial control, HVAC systems, and health and safety. Because they rely upon a heating element, developers are challenged with ensuring accurate measurement of sensor resistance, while also controlling the heating element to maintain an appropriate temperature.
For both requirements, developers can draw on a variety of techniques to balance design complexity and measurement accuracy.
This article reviews the nature of chemiresistive sensors and their role in various applications. It then introduces chemiresistive gas sensor devices from Integrated Device Technology (IDT) before focusing on the requirements for using these sensors, as well as analog design alternatives for supporting their operation.
Finally, a description of a generic MCU-based design approach is provided, along with the introduction of related boards and software for evaluation and development of gas sensor designs.
Chemiresistive sensors
Qualitative detection and quantitative measurement have gained increasing importance in both specialized and more commonplace applications. Methane detectors provide critical warnings in mining operations, hydrogen gas measurements can alert users of problems in batteries, and precise gas sensors can serve as “electronic noses” in medical applications. In residential and commercial buildings, the ability to monitor levels of various gases can warn occupants of noxious fumes and provide early warning of fires.
Among available gas sensors, chemiresistive metal-oxide sensors provide a cost-effective solution able to deliver reliable results even in harsh applications. In these sensors, a change in the concentration of airborne gas molecules results in a change in sensor resistance. This change in resistance can reach several orders of magnitude within the working range of the sensor. This relationship between sensor resistance (RS) and gas concentration C is expressed in a simple equation that only includes two additional constant factors: A and α.
![]()
Or written in an equivalent form:
![]()
Equation 2 demonstrates the linear relationship between the log of gas concentration and the log of sensor resistance. In practical terms, the equation demonstrates that these sensors will exhibit rapid changes in resistance at low concentrations, but much slower changes at high concentrations (Figure 1).

Figure 1: Chemiresistive sensors such as IDT’s SGAS701 hydrogen sensor exhibit a linear log-log relationship between sensor resistance and gas concentration, but supporting circuitry can induce non-linearity in measured results. (Image source: Integrated Device Technology)
A set of chemiresistive sensors from IDT can provide accurate measurement of a wide range of gases that include:
- Hydrogen, using the IDT SGAS701 sensor
- Volatile organic compounds (VOCs) including formaldehyde, toluene, acetone, and alcohols, using the SGAS707 sensor
- Flammable gases, including hydrocarbons, methane, propane, natural gas, using the SGAS711 sensor
Along with the sensor element, IDT’s four-pin devices integrate a resistive element to heat the sensor to an optimal measurement temperature.
For developers, the challenge lies in ensuring accurate measurement of sensor resistance while maintaining the heating element at a proper temperature. For both requirements, developers can draw on a variety of techniques to balance design complexity and measurement accuracy.
Analog front end implementation considerations
As a resistive device, a chemiresistive sensor requires an appropriate excitation supply for measuring changes in resistance due to changes in gas concentration. As with any such device, developers can measure that sensor resistance (RS) using different methods including:
- Placing the sensor in a simple voltage divider
- Driving the device with a constant voltage source
- Driving the device with a constant current source
For developers, the suitability of each approach depends on application requirements for design simplicity versus measurement quality. For example, by measuring RS as part of a simple voltage divider, developers can create the simplest possible solution (Figure 2). However, depending on application requirements, the measurement limitations inherent in this approach may be too restrictive.

Figure 2: The voltage divider configuration provides the simplest chemiresistive sensor design, but comes with limitations that may fall short of requirements for applications requiring precise measurement of gas concentration. (Image source: Integrated Device Technology)
In any voltage divider, the measured output VOUT can never reach the value of the supply, Vbias (Vc in Figure 2). The resistor network limits VOUT to some fraction of Vbias according to:
![]()
Because of the sensor response term, RFIXED/(RFIXED+Rs), VOUT/Vbias can never reach unity. Developers can nevertheless set the RFIXED resistor value to achieve a useful voltage range lying between the sensor baseline value (considered the value measured in air) and the sensor’s full-scale response at 1000 parts per million (ppm) (Figure 3).
|
Figure 3: Developers can achieve a desired range of response between full-scale response and baseline response (in air) using different values of RFIXED in a design using a 3.3 volt supply (Vbias, shown as Vc in Figure 2). (Image source: Integrated Device Technology)
Another limitation arises from the nonlinearities in this approach. It becomes evident by refactoring equations 1 and 3 into:

At low gas concentrations where RS (that is, A * C-α) dominates RFIXED, sensor response and gas concentration maintain a linear log-log relationship. At higher gas concentrations where RFIXED dominates RS, this linear relationship is lost and step changes in response become smaller as gas concentration increases (Figure 4).

Figure 4: RFIXED begins to dominate in a voltage divider configuration, resulting in nonlinearities in the log-log relationship between sensor response and gas concentration. (Image source: Integrated Device Technology)
Unfortunately, developers have few good choices in addressing this non-linearity because the contributions of RFIXED and RS cannot be differentiated in the result. Consequently, this approach is more suited for applications focused on gas detection rather than precise quantitative measurement. For these detection applications, developers can simply use an analog comparator set to toggle at a fixed voltage level that corresponds to the threshold for a given gas concentration.
Enhanced accuracy
By using constant voltage or constant current sources for sensor excitation, designers can eliminate RFIXED and its effect on linearity. On the other hand, these approaches present significantly different design requirements that impact overall system requirements. For constant voltage excitation, developers can produce a linear log-log response using a simple analog front end (Figure 5). Here, the output voltage has a simple, direct relationship to RSENSOR:
![]()

Figure 5: Designers can use a circuit that delivers constant voltage sensor excitation with offset compensation and amplification, enhancing accuracy at the cost of increased design complexity. (Image source: Integrated Device Technology)
With constant current excitation, VOUT becomes the product of RSENSOR and the current through it, making the sensor response directly proportional to gas concentration. The result is a fully linear relationship between the log of gas concentration versus the log of the sensor response across the full operating range. This approach effectively spreads out resistance change across that range, providing a more consistent step change in resistance with gas concentration.
These advantages come at the cost of incrementally greater complexity compared to the constant voltage method. As with the latter method, the constant current approach uses op amp stages to implement the basic driver circuit. In this case, however, those op amp stages regulate MOSFET gates added to generate the required excitation current levels. Even with the incrementally greater design complexity, however, constant current circuits provide an advantage in MCU-based designs as noted below.
Heater driver
Regardless of the approach used for sensor excitation, the metal-oxide material needs to be heated to a specific temperature for optimum results. For the IDT sensors, the sensor operating temperatures are 150°C for the SGAS707 VOC sensor, 240°C for the SGAS701 hydrogen sensor, and 300°C for the SGAS711 flammable gas sensor.
As with the sensor, the heater is a resistive element that requires a constant voltage or constant current source to keep it at the required temperature. Developers must ensure that the heater driver circuit regulates its output to prevent variation that can change sensor sensitivity.
For the constant voltage source, designers can simply use a conventional linear voltage regulator able to meet the voltage and power requirements. For example, the Texas Instruments LM317 provides a suitable solution with its ability to deliver the specific regulated output level required for each IDT sensor: 3.5 volts for the SGAS707, 5.4 volts for the SGAS701, and 7.0 volts for the SGAS711.
With only a few additional components, developers can use the LM317 to create a constant voltage source able to meet most gas sensor application requirements (Figure 6). Developers can set VHEATER to the required voltage level by appropriately selecting R2.

Figure 6: Designers can use a conventional linear regulator such as the Texas Instruments LM317 to create a suitable constant voltage source for a gas sensor heater. (Image source: Integrated Device Technology)
The relative simplicity of this solution nevertheless leaves the application exposed to measurement inaccuracy due to changes in ambient temperature or variations in circuit components.
For example, the target heater voltage levels noted previously correspond to the required levels for a sensor working in an environment with an ambient temperature of 0°C. The required heater voltage has an inverse relationship with temperature as shown in Figure 7. Failure to adjust the heater voltage to compensate for changes in ambient temperature will compromise sensor sensitivity and gas measurement accuracy.

Figure 7: For each IDT gas sensor, the required sensor heater voltage changes at the same rate with changes in ambient temperature, but each sensor type requires a specific offset: 5.5 volts, as shown here for the SGAS701, 3.8 volts for the SGAS707, and 7.2 volts for the SGAS711. (Image source: Integrated Device Technology)
Developers can build on the simple linear regulator circuit shown in Figure 6, adding feedback to track heater power and temperature. Rather than deal with the associated complications, however, designers can opt for a more straightforward solution using a constant current source.
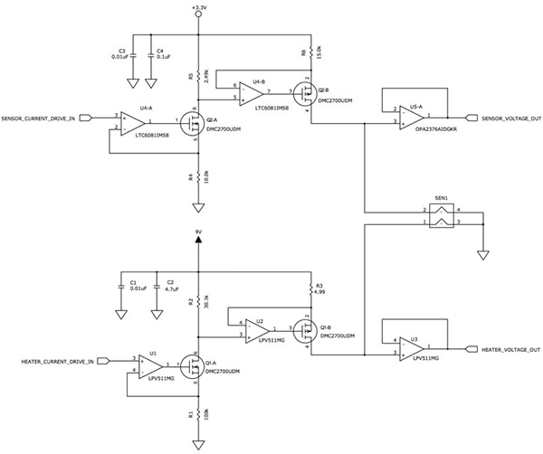
As is the case with constant current sensor excitation, a constant current heater circuit provides a more flexible solution. IDT provides a schematic that demonstrates the use of constant current circuits for both sensor excitation and heater control (Figure 8).
Figure 8: IDT demonstrates circuits providing constant current sources for sensor and heater, using the same analog design in its SMOD7xx evaluation boards. (Image source: Integrated Device Technology)
For constant current sensor excitation (Figure 8, top), IDT combines a pair of Linear Technology LTC6081 precision op amps, each driving a Diodes Incorporated DMC2700 high efficiency MOSFET, finally bringing out sensor voltage using a TI OPA2376AIDGKR low-noise op amp.
The sensor heater circuit takes a similar approach, but uses Texas Instruments’ LPV511 op amps that are able to accommodate the circuit’s 9 volt supply (Figure 8, bottom).
Both circuits rely on an input voltage to set the current level, which provides a significant advantage in typical MCU-based sensor systems (Figure 9).

Figure 9: Constant current circuits are particularly effective for MCU-based sensor systems. The MCU can programmatically control sensor and heater voltage using digital-to-analog converters (DACs) as well as monitor heater voltage and measure sensor output voltage using analog-to-digital converters (ADCs). (Image source: Integrated Device Technology)
By using an MCU to control digital-to-analog converters (DACs), developers can respond to changing conditions by programmatically setting the required control current levels for the sensor and heater. Similarly, developers can use an MCU to read sensor output with analog-to-digital converters (ADCs), perform any required conditioning or compensation, and pass the results to the application.
For the heater, developers can measure heater voltage output and use the result in a software feedback loop designed to maintain heater temperature at the level appropriate to the particular sensor and ambient temperature.
IDT uses this same dual constant current circuit design in its SMOD7xx demonstration kits for SGAS701 (SMOD701KITV1), SGAS707 (SMOD707KITV1), and SGAS711 (SMOD711KITV1). Designed to facilitate evaluation of the SGAS7xx sensors, the SMOD7xx boards combine the constant current circuits with the respective sensor, a TI MSP430I2021 MCU, and support circuitry.
Designed to work with the SMODxx boards, a separate SMOD application software program (registration required) allows developers to immediately begin exploring gas sensing application scenarios. By exposing the SMODxx board’s sensor to the desired gas concentration, developers can use the SMOD software program to directly view changes in sensor resistance and focus on their application’s response to different gases and concentrations (Figure 10).

Figure 10: Used in combination with an SMOD7xx board, the IDT SMOD application software program allows developers to view changes in sensor resistance in response to different usage scenarios. (Image source: Integrated Device Technology)
In combination, the SMOD7xx kits and SMOD software package provide an important tool for understanding the performance of gas sensors in practical applications. In industrial environments bathed in multiple types of gases, gas sensors can give unexpected results to the unwary developer. Although each chemiresistive sensor is designed to respond optimally to a particular type of gas, the presence of different gases can compromise the results.
For example, although optimized for hydrogen gas, the SGAS701 sensor responds to other types of gases, including those optimally detected using the SGAS707 VOC sensor and SGAS711 flammable gas sensor (Figure 11). In addition, humidity and other ambient conditions can produce systematic changes in sensor response. Using the IDT development tools, developers can discover factors that can impact their applications well before final design of their gas sensor systems.

Figure 11: Gas sensors typically show some level of sensitivity to other types of gases as illustrated here for the SGAS701 hydrogen gas sensor, requiring suitable compensation or correction in gas sensor designs exposed to such environments. (Image source: Integrated Device Technology)
Conclusion
The ability to measure the concentration of different gases is an increasingly important feature in a wide range of applications. Low-cost chemiresistive sensors from companies such as IDT provide a readymade solution, but require careful circuit design in order to address the unique requirements of these devices.
Using a variety of techniques, designers can create gas sensing designs that balance circuit complexity and measurement accuracy to meet the unique requirements of their own applications.
Disclaimer: The opinions, beliefs, and viewpoints expressed by the various authors and/or forum participants on this website do not necessarily reflect the opinions, beliefs, and viewpoints of DigiKey or official policies of DigiKey.





