How to Manage Power in Wearable Energy Harvesting Designs
Contributed By DigiKey's European Editors
2016-05-03
Power is a significant challenge for designers of wearable systems. As the demand for functionality grows, so does the power consumption. The development of new process technology and power management can help to reduce the power consumption of devices within a wearable design, but these are space-constrained designs with small batteries. As such, the demand for power seems to constantly outstrip the capacity of a battery to supply the energy that is needed for smart watches, fitness trackers, position monitors, and wireless keys.
Harvesting energy from the environment is one way to extend the life of the battery in a wearable design. Instead of having to recharge a small battery every 12 hours, trickle charging the cell with small amounts of energy, and charging the battery when the system is in sleep mode, can provide more power and extend the time between charges.
This energy can come from a number of sources. The "traditional" energy harvesting technology for wearable designs is solar. Watches have had solar power for many years, tapping into ultra-low power quartz crystals and monochrome LCD displays. However, the power demands of smartwatches with color screens, wireless links, notifications from smartphones, and even the ability to make calls direct from the watch have dramatically increased the power requirements. Current smartwatch demands vary from 205 mAh to 420 mAh, the latter giving a day and a half of operation.
Other technologies are emerging that can be used to provide power. Transparent solar cells provide the ability to have an overlay over a screen. The first of these, developed by Ubiquitous Energy from research at Michigan State University, uses a transparent luminescent solar concentrator. This consists of organic salts that absorb specific non-visible wavelengths of ultraviolet and infrared light, which they then luminesce as another infrared wavelength. Collectors at the edge of the cell then pick up the light. Currently the efficiency is just 1%, but researchers expect to increase that to 5%.
Figure 1: Transparent solar cells could be used to power wearable designs. (Source: Ubiquitous Energy)
Piezoelectric crystals are already used to capture the movement of walking and convert it into power, while other technologies being investigated for wearable systems tap the movement of the body. Fibers rubbing together can be tapped for energy, collected from conducting fibers in the material of a shirt.
Radio power can even be scavenged from the electromagnetic spectrum. Drayson Technologies in the UK has shown a prototype system that captures the RF energy from the environment. The average RF density measured in an office or external environment ranges from 20 to 35 nW/cm2 and the Freevolt technology aims to pick up a third to half of this via a new multi-band antenna design to supply power. The limitation is the size of the antenna, so tapping conducting fibers in clothing would be one way to boost the amount of energy captured.
Urine can even be used to power a fuel cell. Researchers at the Bristol BioEnergy Centre have used miniaturized microbial fuel cells (MFCs) to power a wireless transceiver in a pair of socks. The wearable MFC system pumped urine through a fuel cell and successfully ran a wireless transmission board, which was able to send a message every two minutes to the PC-controlled receiver module.
Figure 2: Researchers have developed socks that convert urine into energy to power a wireless transceiver for a personal area network without batteries. (Source: University of the West of England)
They all share the same challenges in accumulating and managing the micropower that is generated, and combining the energy harvested power with the energy from the battery. This requires sophisticated power management algorithms in devices such as the LTC3331 from Linear Technology and the MAX17710 from Maxim Integrated.
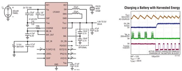
The LTC3331 integrates a high-voltage energy harvesting power supply with a buck-boost DC/DC powered from a rechargeable battery to create a single output supply for energy harvesting supplies in a 5 x 5 mm QFN package that is small enough to squeeze into a wearable design. A 10 mA shunt allows simple charging of the battery with harvested energy while a low battery disconnect function protects the battery from deep discharge.
The integrated full-wave bridge rectifier and a high voltage buck DC/DC harvests energy from the source and either converter can deliver energy to a single output to power the host controller and transceiver of the wearable design. The buck operates when harvested energy is available, reducing the quiescent current draw on the battery to the 200 nA required by the shunt charger. This extends the use of the battery as the buck-boost converter only powers the device when harvested energy is unavailable.
Figure 3 shows the typical circuit for interfacing to an energy harvesting source such as a solar cell or piezoelectric crystal. This shows how the variable from the source input can be used to charge the battery of a wearable system when the controller and transceiver are in sleep mode.
Figure 3: Using the LTC3331 from Linear Technology to harvest energy from solar or piezoelectric sources and charging a battery while a wearable system is in sleep mode.
The MAX17710 from Maxim Integrated uses a simple boost regulator controller to support energy harvesting from low voltage solar cells and other sources. This harvests energy down to approximately 1 fW in pulsed harvest mode and as high as 100 mW in continuous conversion. For a 0.8 V harvest source and a 4.1 V cell, the device can deliver over 20 mA (80 mW), as long as the harvest source can support it.
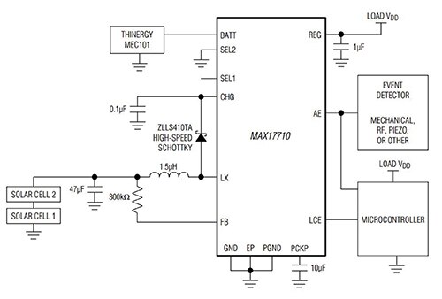
Figure 4: Interfacing a low-voltage energy harvesting source such as solar cells to the Maxim MAX17710 power management.
Figure 4 shows the typical application boost circuit boost harvesting from a low-voltage solar-cell array. Here, the cell array charges the 47 fF harvest-source capacitor until the voltage on FB exceeds the FBon threshold. This triggers the LX pin pulled low, forcing current through the external inductor. LX oscillates at a fixed 1.0 MHz with 90% duty cycle. Each time LX is released by the device, the inductor forces the voltage of LX above CHG and charges the 0.1 fF CHG pin capacitor. As CHG rises above the battery voltage, charge is delivered.
The challenge for designers of wearable systems is in the sizing of the capacitors and inductor to ensure that they fit into the small form factor. The CHG pin capacitor should be minimized to 0.1 fF for highest charge efficiency, but the harvest source capacitor has to be a minimum of 70 times larger than the CHG pin capacitor to boost the charge pin to the maximum charge voltage under worst case conditions. This creates a balance between the two capacitors. Increasing the size of the harvest source capacitor beyond this level improves charge circuit efficiency at the low input power levels used in wearables (< 10 fW); but designers have to be careful not to increase the capacitor so large that the harvest source cannot overcome the capacitor’s leakage. For this reason a maximum value of 47 fF is recommended as in Table 1.
Application Charge Source | CHG Capacitor (µF) |
Minimum LX Inductor (µH) |
Recommended LX Inductor (µH) |
Minimum Harvest Source Capacitor (µF) |
Recommended Harvest Source Capacitor (µF) |
---|---|---|---|---|---|
High voltage | 0.22 | N/A | N/A | N/A | N/A |
Low voltage < 10 µW | 0.1 | 0.85 | 1.5 | 7.0 | 47 |
Low voltage > 10 µW | 0.1 | 0.85 | 1.5 | 7.0 | 7.0 |
High voltage and low voltage < 10 µW | 0.22 | 0.85 | 1.5 | 15.4 | 47 |
High voltage and low voltage > 10 µW | 0.22 | 0.85 | 1.5 | 15.4 | 15.4 |
Table 1: The component values for the MAX17710 for a range of different energy harvesting sources
A minimum inductor value of 0.68 fH is also required to prevent the maximum current rating of the LX pin from being exceeded, and the boost circuit diode must be a high-speed Schottky, such as the ZLLS410TA from Diodes Incorporated. The diode must turn on quickly to clamp the LX pin voltage rise at 6.0 V or lower when the LX driver turns off. The LX pin can be damaged if the maximum voltage is exceeded.
The boost converter draws its quiescent current directly from the cell so that it can startup effectively, so it is important to only use it when it can provide more power than the boost converter consumes from the cell. This can be guaranteed as long as the CHG capacitor is large enough to boost CHG above the voltage on the battery pin.
Conclusion
Integrating energy harvesting into wearable devices and personal area networks is still a challenge. Energy sources are improving all the time and generating more power, the power requirements of the silicon are declining, and the power management technologies are providing efficient ways to convert the energy. By carefully sizing the components around the power management devices, they can be used for wearable systems with low voltage sources such as piezoelectric and solar cells.

Disclaimer: The opinions, beliefs, and viewpoints expressed by the various authors and/or forum participants on this website do not necessarily reflect the opinions, beliefs, and viewpoints of DigiKey or official policies of DigiKey.