Signal Conditioners Offer Drop-in Sensor Solutions for Energy-Harvesting Designs
Contributed By Electronic Products
2014-05-29
Sensor data acquisition underlies many deeply embedded applications and plays a central role in the evolving Internet of Things (IoT). With the trend toward reliance on energy harvesting for power, sensor-based designs require increasingly effective solutions for processing sensor signals efficiently and accurately. Among available alternatives, specialized sensor-signal conditioning ICs such as those from Analog Devices, Maxim Integrated, and Texas Instruments offer a drop-in solution for sensor-signal acquisition.
Sensors typically produce small signals that require amplification to boost the dynamic range of the signals, as well as compensation to correct for offset, temperature, and non-linearity response of the sensors themselves (Figure 1). To meet these challenges, designers can turn to a variety of digital and analog methods.

Figure 1: Integrated sensor-signal conditioner ICs combine analog signal paths with digital control features using dedicated digital-analog converters (DACs) to support excitation, compensation, and linearization required in sensor designs (Courtesy of Maxim Integrated).
Sensor-signal processing
Digital signal processing (DSP) methods offer a highly flexible alternative for sensor data acquisition. With a DSP-based approach, amplification, compensation, and correction all occur strictly in the digital domain after signal conversion by an analog-digital converter (ADC). With this approach, however, signals remain within a limited dynamic range, requiring more expensive, higher-resolution ADCs to achieve required precision levels. Furthermore, DSP methods shift design complexity to digital systems, resulting in higher memory requirements and greater software complexity than many deeply embedded applications the IoT can easily support.
In contrast, signal conditioning performed in the analog domain achieves sensor calibration and temperature compensation without incurring the error associated with digital processing of a quantized signal. Yet, discrete solutions can quickly become highly complex with increased sensor complexity and more demanding application requirements. For example, more complex sensor types, such as bridge sensors, require amplifiers be able to amplify the differential-input voltage and reject the common-mode input voltage. Accordingly, engineers working with these types of sensors need to take extra care to ensure use of matched resistors and amplifiers.
Indeed, implementing signal conditioning strictly in the analog domain has traditionally presented its own unique challenges as engineers found themselves faced with finding the optimum operating conditions for sensitive signal chains. The emergence of general-purpose integrated analog front-end (AFE) ICs has provided a more effective solution that allows designers to address a wide range of analog signal processing requirements. Sensor-signal conditioner ICs build on this concept with features and functionality designed specifically to address the unique requirements associated with sensor-based designs.
Sensor-signal conditioners
Dedicated sensor-signal conditioners combine analog signal paths with digital-control logic for offset, gain, linearization, and temperature compensation. With its fully analog signal path, these devices introduce no quantization noise in the output signal. At the same time, use of digitally controlled trimming by means of integrated DACs provides the flexibility and precision of familiar digital techniques. Since manufacturers build this extensive functionality into a single device, sensor system designers avoid concerns traditionally associated with optimizing and tuning sensitive analog signal chains.
Sensor-signal conditioner ICs typically integrate sensor excitation circuitry, multiplexer, ADC, programmable gain amplifier (PGA), temperature sensor, control logic, and a digital interface. For linearization and temperature compensation, devices in this class adjust output based on values extracted from lookup tables held in on-chip memory or external EEPROM. By including a complete signal chain with built-in temperature compensation and linearization of sensor output, these devices provide near drop-in solutions for sensor-based designs.
For instance, the Texas Instruments PGA309 analog signal conditioner is designed for use with bridge sensors used in force-sensing applications and integrates a full complement of circuit blocks needed to accommodate those complex sensors (Figure 2). The PGA309 includes a dedicated circuit block for sensor excitation and linearization. Built around a dedicated digital-analog converter (DAC), this block scales the reference voltage and sums it with a portion of the PGA309 output to compensate the positive or negative bow-shaped nonlinearity exhibited by many sensors over their applied pressure range.

Figure 2: The Texas Instruments PGA309 is designed specifically for bridge sensor applications, providing specialized functionality for bridge excitation, temperature compensation, and linearization (Courtesy of Texas Instruments).
For temperature compensation, the PGA309 digitizes temperature with a dedicated ADC and uses the converted data to read data from a lookup table in external EEPROM. Dedicated circuitry uses the results to adjust output according to calibrated values as temperature changes. For applications that do not require temperature compensation, the Texas Instruments PGA308 provides a lower-cost option without this feature but otherwise including the same functionality as the PGA309.
The PGA309 is built around a precision, low-drift front-end PGA featuring no 1/f noise, while an input multiplexer can switch the polarity of inputs to accommodate sensors with unknown polarity output. Engineers can adjust overall gain of the front-end PGA and output amplifier across a broad range from 2.7 to 1152 V/V.
A built-in fault-monitoring circuit can detect faults with the sensor and system, providing the fault condition in digital form through the PGA309's internal alarm status register. Four comparators on the device's input are used to detect bridge sensor burnout and signal a fault alarm depending on configuration settings. In addition, the device can issue alarms for over- and under-scale conditions.
Like the TI PGA309, the Maxim Integrated MAX1452 is designed to offer a complete solution with a minimum number of external components. The MAX1452 architecture includes a programmable sensor excitation, 16-step PGA, 768-byte internal EEPROM, four 16-bit DACs, an uncommitted op amp, and an on-chip temperature sensor.
The MAX1452 temperature compensation feature allows engineers to select from one to 114 temperature points to compensate a sensor. Here, engineers can set up to 114 independent 16-bit EEPROM locations to correct for temperature in 1.5°C temperature increments over a range of -40° to +125°C. This approach allows designers the flexibility to compensate a sensor with a simple first-order linear correction or accommodate an unusual temperature curve.
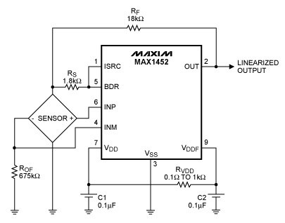
Although the MAX1452 does not include an integrated nonlinearity-correction function, designers can linearize output from bridge sensors using a simple external circuit that utilizes three additional resistors in the application circuit (Figure 3). Here, the amplified output voltage from the OUT pin modulates the excitation voltage to the sensor bridge. As increasing output from the sensor drives OUT high, the excitation on the bridge increases slightly to provide a nonlinear correction.

Figure 3: With the MAX1452, designers can linearize bridge sensor output with the addition of three resistors. Here, the values of RF = 18 kΩ and RS = 1.8 kΩ were selected for bridge resistances of 4.7 kΩ (nominal) while ROF ensures that the differential output of the bridge is always positive (Courtesy of Maxim Integrated).
Designers can also find sensor conditioners designed for specific sensor applications. For example, Analog Devices 1B31AN, 1B41AN, and 1B51AN provide integrated solutions for strain gauges, resistance temperature detectors (RTD) and thermocouples, respectively. In addition, the Analog Devices AD693 is designed specifically to support traditional process-control applications using a standard 4-to-20 mA, two-wire current loop.
Within the AD693, an instrumentation amplifier scales low-level input signal and drives a V/I converter, which provides the 4-to-20 mA loop current. An integrated voltage reference and resistance divider provides application voltages for setting the various live zero currents required in the loop. In addition, the device includes an on-chip auxiliary amplifier that can be used for transducer excitation.
Analog Devices also offers its AD598, which provides an integrated solution for signal conditioning of Linear Variable Differential Transformer (LVDT) transducers used to sense mechanical positioning (Figure 4). This device requires only a few additional external passive components to convert a raw LVDT output to a scaled DC signal. The AD598's ratiometric architecture eliminates several of the disadvantages associated with traditional LVDT interfacing methods, resulting in improved temperature stability and transducer interchangeability. Providing the same functionality as the AD598, the Analog Devices AD698 offers improved gain error, offset error, and offset drift.

Figure 4: The Analog Devices AD598 requires only a few external passive components to implement a complete LVDT-based linear positioning design (Courtesy of Analog Devices).
Conclusion
For embedded designs powered by energy-harvesting methods, sensor-signal processing can present unique challenges for delivering sensor data accurately and efficiently. Among alternative solutions, dedicated sensor-signal conditioner ICs offer a unique combination of accuracy associated with traditional analog signal chains and flexibility available with digital methods. By providing a drop-in solution for sensor-signal processing, these devices enable engineers to implement designs able to meet the most challenging requirements for sensor data acquisition.
Disclaimer: The opinions, beliefs, and viewpoints expressed by the various authors and/or forum participants on this website do not necessarily reflect the opinions, beliefs, and viewpoints of DigiKey or official policies of DigiKey.

