DC2089A-A: 1V @ 80A, 7 ~ 14Vin, Buck

Summary

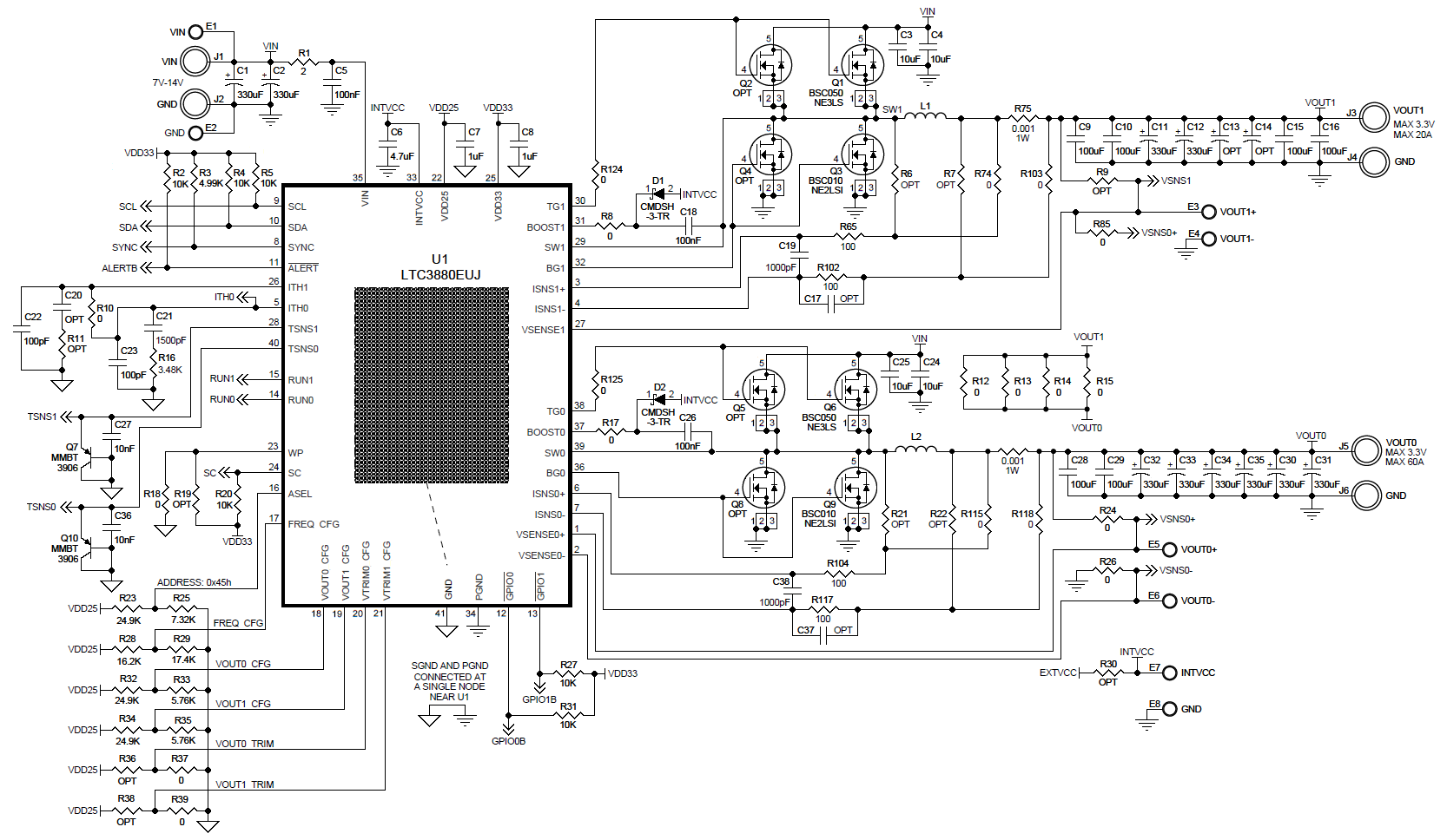
Demonstration circuit 2089A is a high current, high efficiency, poly-phase synchronous buck converter featuring the LTC®3880EUJ, a dual-phase current mode controller, and the LTC3870EUFD, a dual-phase slave controller. The LTC3880 has the PMBus interface and power system management functions.

The DC2089A uses discrete MOSFETs as the power stage. The input range of this board is from 7V to 14V, and the output voltage can be programmed from 0.8V to 1.8V. The output current is up to 80A for 4-phase operation. The DC2089A has two versions, the DC2089A-A uses a current sense resistor, while the DC2089A–B has DCR current sensing. The factory default setting for the output voltage is 1.0V. The DC2089A also has an on-board dynamic load circuit, which makes it easy for the customer to evaluate the transient performances.

The DC2089A powers up to default settings and produces power based on configuration resistors or NVM without the need for any serial bus communication. This allows easy evaluation of the DC-DC converter aspects of the LTC3880. To fully explore the extensive power system management features of the parts, download the GUI software LTpowerPlay™ onto your PC and use LTC’s I2C/SMBus/PMBus Dongle DC1613A to connect to the board. LTpowerPlay allows the user to reconfigure the part on the fly and store the configuration in EEPROM, view telemetry of voltage, current, temperature and fault status.

Specifications

Manufacturer Analog Devices Inc.
Category AC/DC and DC/DC Conversion
Sub-Category DC/DC SMPS - Single Output
Eval Board Part Number DC2089A-A-ND
Eval Board Supplier Analog Devices Inc.
Eval Board Board not Stocked
Topology Step Down
Outputs and Type 1 Non-Isolated
Voltage Out: Factory Set 1 V
Current Out 80 A
Voltage In 7 ~ 14 V
Efficiency @ Conditions >86%, 12V in, 1.2V @ 27 ~ 80 A
>86%, 12V in, 1.0V @ 20 ~ 80 A
Voltage Out Range 0.8 ~ 1.8 V
Features Current Limit (Adj. or Fixed)
GUI / Design Software
Memory Available On-Board
PMBus Interface
Pre-Biased Startup
Soft Start
Synchronizable
Under Voltage Protection, Brown-Out
Switching Frequency 350 kHz
Standby Current [Typical] - Not Given
Quiescent Current [Typical] - Not Given
Component Count + Extras 145 + 118
Internal Switch No
Design Author Linear Technology
Application / Target Market Power: Auxiliary Power Supply
Power: Industrial Power
Telecom
Standby Current [Maximum] - Not Given
Quiescent Current [Maximum] - Not Given
Main I.C. Base Part LTC3870
LTC3880
Date Created By Author 2014-07
Date Added To Library 2016-02

Eval Board

Order a fully assembled board:

Quantity Available: 0

Quantity: