Orders are typically delivered to New Zealand within 3 days depending on location.
Free delivery to New Zealand on orders of NZ$66 or more. A delivery charge of NZ$26 will be billed on all orders less than NZ$66.
UPS, FedEx or DHL freight pre-paid: CPT (Duty, customs, and taxes due at time of delivery)
Credit account for qualified institutions and businesses
Payment in Advance by Wire Transfer
![]()
![]()
![]()
![]()


More Products From Fully Authorized Partners
Average Time to Ship 1-3 Days, extra ship charges may apply. Please see product page, cart, and checkout for actual ship speed.
Incoterms: CPT (Duty, customs, and applicable VAT/Tax due at time of delivery)
For more information visit Help & Support
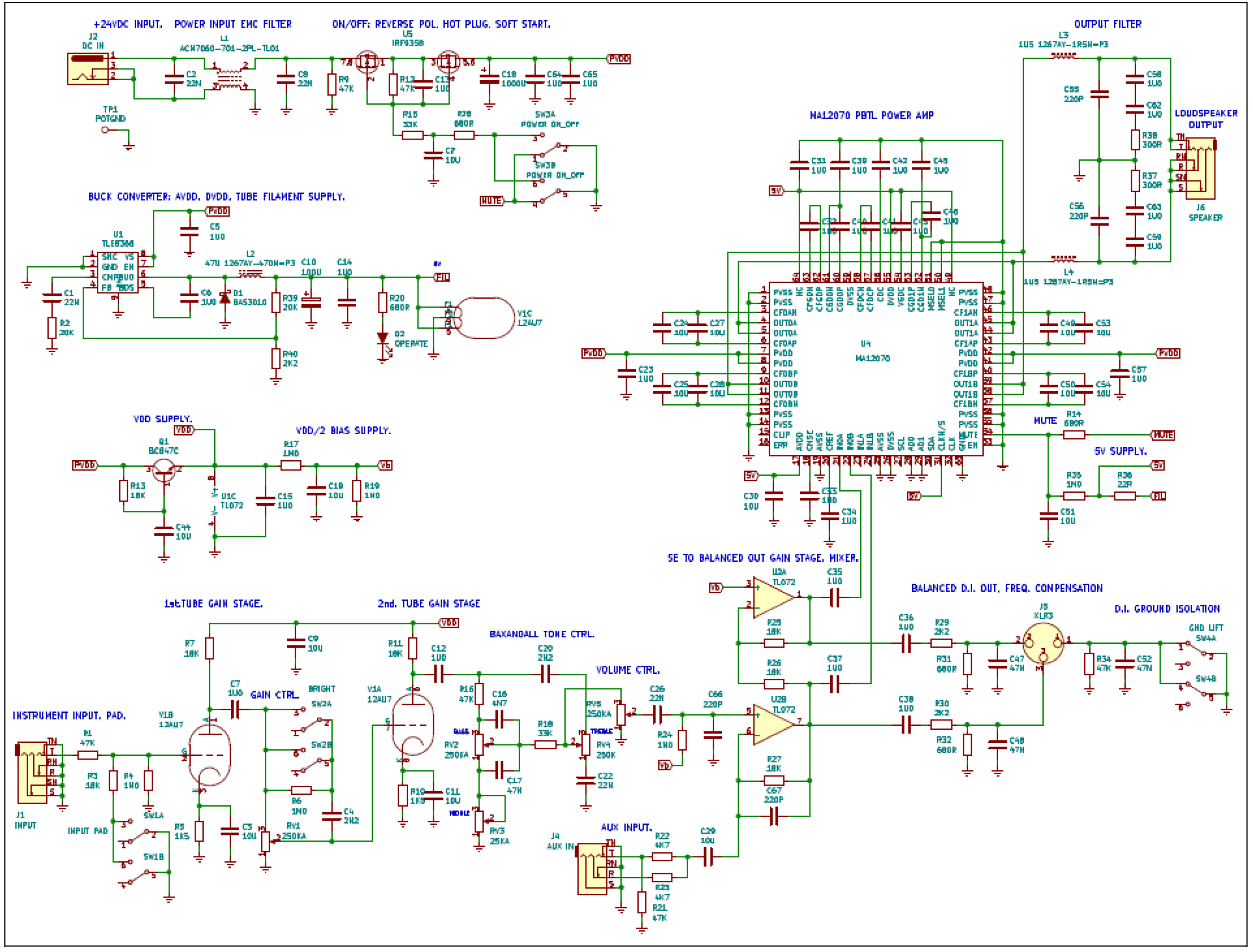
The MA12070 musical instrument bass amplifier is a wall adapter or battery powered, 60W, professionally featured and ultra-efficient fits-in-your-pocket bass instrument amplifier. It is modelled after classic vacuum-tube bass amplifier topology and utilizes the exceptional audio quality and best-in-class efficiency of Infineon's MERUS™ amplifier technology to amplify every nuance of a genuine vacuum-tube preamplifier. It combines the ultrahigh fidelity and musicality of the MA12070 power amplifier with the characteristics of a 12AU7 triode vacuum tube pre-amplifier set up for real-signal class-A amplification.
Features
1 x 60W at 4Ω speaker output
Powered by off-the-shelf regulated wall adapter
12AU7 vacuum-tube preamplifier
Stereo 3.5mm AUX input
XLR D.I. output with ground lift switch
Bright switch for slap-bass sound
Low idle power consumption
Unparalleled power efficiency – with very low power losses and cool operation
No external heatsink (full volume, bass instrument playing)
Benefits
Superior sound quality
Modelled after classic bass amplifier topology
Genuine vacuum-tube preamplifier
Small size and scalable platform
Excellent efficiency
Applications
Battery Operated Speakers
Wireless and Docking Speakers
Soundbars
Multi-room Systems
Home Theater Systems
| Manufacturer | Infineon Technologies |
|---|---|
| Category | Audio Amplifiers |
| Eval Board Part Number | 448-DEMOBASSAMP60W1270TOBO1-ND |
| Eval Board Supplier | Infineon Technologies |
| Eval Board |
Normally In Stock
|
| Amplifier Type |
Class D
|
| Number of Outputs |
Mono
|
| Output Power (RMS) @ Load |
60 W @ 4 Ω
60 W @ 8 Ω |
| Voltage In |
18 ~ 24 V
|
| THD+N (1kHz) @ Conditions |
< 5% @ 60W (4 Ω, 24V)
|
| Features |
Vacuum Tube Pre-Amplifier
Reverse Polarity Protection Click and Pop Suppression Power Save Mode Short Circuit Protection Shutdown, Enable, Standby Status Indication Thermal Protection |
| Efficiency @ Conditions |
>65%, 24V in, 10W Out
|
| Standby Current [Typical] |
- Not Given
|
| Quiescent Current [Typical] |
113 mA
|
| Component Count + Extras |
128 + 0
|
| Application / Target Market |
Audio: Battery Operated Speakers
Audio: Docking Speakers Audio: Guitar Amplifier Audio: Home Theater Systems Audio: Multi-Room System Audio: Powered Speakers Audio: Soundbar Audio: Wireless Speakers |
| Design Author |
Infineon Technologies
|
| Main I.C. Base Part |
MA12070
TLE8366EV |
| Quiescent Current [Maximum] | |
| Standby Current [Maximum] | |
| Date Created By Author | 2020-05 |
| Date Added To Library | 2022-03 |
Co-Browse
By using the Co-Browse feature, you are agreeing to allow a support representative from DigiKey to view your browser remotely. When the Co-Browse window opens, give the session ID that is located in the toolbar to the representative.
DigiKey respects your right to privacy. For more information please see our Privacy Notice and Cookie Notice.
Yes, Continue to Co-BrowseGet fast and accurate answers from DigiKey's Technicians and Experienced Engineers on our TechForum.
Please visit the Help & Support area of our website to find information regarding ordering, shipping, delivery and more.
Registered users can track orders from their account dropdown, or click here. *Order Status may take 12 hours to update after initial order is placed.
Users can begin the returns process by starting with our Returns Page.
Quotes can be created by registered users in myLists.
Visit the Registration Page and enter the required information. You will receive an email confirmation when your registration is complete.
Orders are typically delivered to New Zealand within 3 days depending on location.
Free delivery to New Zealand on orders of NZ$66 or more. A delivery charge of NZ$26 will be billed on all orders less than NZ$66.
UPS, FedEx or DHL freight pre-paid: CPT (Duty, customs, and taxes due at time of delivery)
Credit account for qualified institutions and businesses
Payment in Advance by Wire Transfer
![]()
![]()
![]()
![]()


More Products From Fully Authorized Partners
Average Time to Ship 1-3 Days, extra ship charges may apply. Please see product page, cart, and checkout for actual ship speed.
Incoterms: CPT (Duty, customs, and applicable VAT/Tax due at time of delivery)
For more information visit Help & Support
Thank you!
Keep an eye on your inbox for news and updates from DigiKey!
Please enter an email address