Orders are typically delivered to New Zealand within 3 days depending on location.
Free delivery to New Zealand on orders of $50 USD or more. A delivery charge of $20 USD will be billed on all orders less than $50 USD.
UPS, FedEx or DHL freight pre-paid: CPT (Duty, customs, and taxes due at time of delivery)
Credit account for qualified institutions and businesses
Payment in Advance by Wire Transfer
![]()
![]()
![]()
![]()
![]()


More Products From Fully Authorized Partners
Average Time to Ship 1-3 Days, extra ship charges may apply. Please see product page, cart, and checkout for actual ship speed.
Incoterms: CPT (Duty, customs, and applicable VAT/Tax due at time of delivery)
For more information visit Help & Support
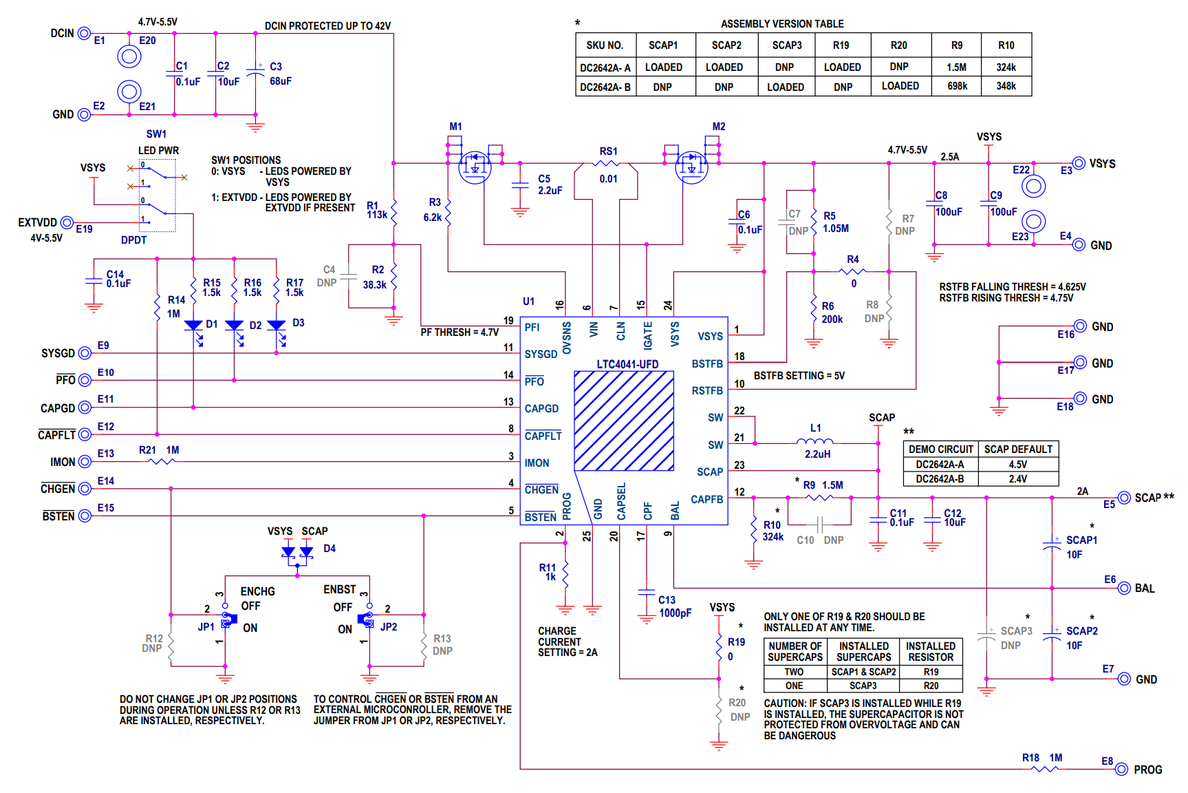
DC2642A-A shows the LTC4041 supercapacitor backup power manager operating with a stack of two series supercapacitor. The board demonstrates the design of a 5V rail with a short-term power backup using 10F supercapacitors.
The input current limit, charge current limit, charge voltage, power fail threshold, and boost voltage are all configurable through changing resistor values on the board. Test points for all monitoring pins and LED indicators on status pins are also available to assist in the evaluation.
| Manufacturer | Analog Devices Inc. |
|---|---|
| Category | Power Management |
| Sub-Category | Capacitor Chargers |
| Eval Board Part Number | 505-DC2642A-A-ND |
| Eval Board Supplier | Analog Devices Inc. |
| Eval Board |
Normally In Stock
|
| Capacitor Type |
Super Capacitor
|
| Function |
Backup Power Controller
|
| Number of Capacitors |
2
|
| Voltage In |
4.7 ~ 5.5 V
|
| Voltage Out (Max) |
5.5 V
|
| Charge Current (Max) |
2.5 A
|
| Topology |
Buck-Boost
|
| Features |
Adjustable Output Current
Adjustable Output Voltage Automatic Cell Balancing Backup Controller Power Fail Indicator |
| Quiescent Current |
800 µA
|
| Component Count + Extras |
38 + 40
|
| Main I.C. Base Part |
LTC4041
|
| Design Author |
Linear Technology
|
| Date Created By Author | 2018-01 |
| Date Added To Library | 2019-05 |
Co-Browse
By using the Co-Browse feature, you are agreeing to allow a support representative from DigiKey to view your browser remotely. When the Co-Browse window opens, give the session ID that is located in the toolbar to the representative.
DigiKey respects your right to privacy. For more information please see our Privacy Notice and Cookie Notice.
Yes, Continue to Co-BrowseGet fast and accurate answers from DigiKey's Technicians and Experienced Engineers on our TechForum.
Please visit the Help & Support area of our website to find information regarding ordering, shipping, delivery and more.
Registered users can track orders from their account dropdown, or click here. *Order Status may take 12 hours to update after initial order is placed.
Users can begin the returns process by starting with our Returns Page.
Quotes can be created by registered users in myLists.
Visit the Registration Page and enter the required information. You will receive an email confirmation when your registration is complete.
Orders are typically delivered to New Zealand within 3 days depending on location.
Free delivery to New Zealand on orders of $50 USD or more. A delivery charge of $20 USD will be billed on all orders less than $50 USD.
UPS, FedEx or DHL freight pre-paid: CPT (Duty, customs, and taxes due at time of delivery)
Credit account for qualified institutions and businesses
Payment in Advance by Wire Transfer
![]()
![]()
![]()
![]()
![]()


More Products From Fully Authorized Partners
Average Time to Ship 1-3 Days, extra ship charges may apply. Please see product page, cart, and checkout for actual ship speed.
Incoterms: CPT (Duty, customs, and applicable VAT/Tax due at time of delivery)
For more information visit Help & Support
Thank you!
Keep an eye on your inbox for news and updates from DigiKey!
Please enter an email address